Overview
Selling your home quickly can be a real challenge. Whether you’re facing unexpected expenses, need to relocate for work, or have inherited a property, the stress can feel overwhelming. That’s where cash house buyers come in. They offer a fast, hassle-free way to sell your home without the burdens of repairs or hidden fees.
Cash buyers streamline the process, often closing deals in as little as seven days. This is especially beneficial for homeowners who need to move quickly or are dealing with urgent financial situations. You don’t have to handle this all yourself; with cash buyers, you can move forward with less hassle.
Imagine not having to worry about cleaning or making repairs. Just a fair offer for your home. It’s a straightforward solution that respects your time and your needs. By working with cash buyers, you can find a reliable path forward, allowing you to focus on what really matters.
Introduction
Selling a home can often feel like navigating a maze of stress and uncertainty. When urgent situations arise—like foreclosure, job relocations, or unexpected expenses—the traditional real estate process can make things even tougher. Here’s what usually happens: the pressure builds, and the usual burdens of home selling can feel overwhelming.
That’s where cash house buyers come in. They offer quick sales and streamlined transactions that can ease some of that stress. You don’t have to handle this all yourself. Cash buyers provide a straightforward path forward, allowing you to move on without the hassle of repairs or lengthy negotiations.
No cleaning. No repairs. Just a fair offer. Choosing cash buyers can transform a daunting experience into a hassle-free journey, helping you get back on your feet when you need it most.
Central City Solutions: Fast Cash Offers for Hassle-Free Home Sales
Selling your home quickly can be a real challenge. Whether you’re facing foreclosure, a job relocation, or unexpected expenses, the pressure can feel overwhelming. You might worry about repairs, showings, and the lengthy process that often comes with traditional real estate transactions.
That’s where Central City Solutions comes in. We understand that you need a hassle-free experience. Our team is dedicated to providing you with a fair monetary offer within 24 hours of receiving your property details. No need for repairs or endless showings — we streamline the selling process so you can move forward without the usual burdens.
In fact, many homeowners have successfully closed their sales in as little as seven days. This commitment to speed and simplicity makes us a trusted choice for Columbus homeowners looking for cash house buyers near me to ensure a straightforward and stress-free selling experience. You don’t have to handle this all yourself; we’re here to help you every step of the way.

Immediate Relief: Avoiding Foreclosure with Cash Buyers
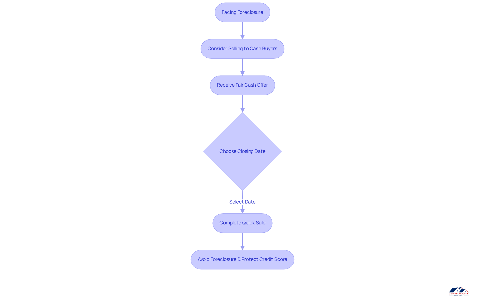
Homeowners facing foreclosure often find themselves in a tough spot. The stress of potential financial loss can be overwhelming, especially when it comes to credit scores. That’s where Central City Solutions steps in. We help by facilitating quick cash transactions, allowing you to settle debts without the long wait typical of traditional sales.
When you sell to a cash buyer, you can avoid the drawn-out process and get the relief you need. Foreclosure can drop your credit score by 100 points or more, but selling quickly can significantly lower that risk. This rapid response can be a lifeline, providing immediate financial relief and a chance to rebuild your credit.
Many homeowners have successfully avoided foreclosure by selling their properties to cash house buyers near me. This allows them to move on without the burden of looming financial devastation. With Central City Solutions, you can choose your closing date and receive a fair cash offer.
If you’re facing this situation, don’t hesitate to reach out for a cash offer. We’re here to help you make a smoother transition during these challenging times.

Transparent Transactions: No Hidden Fees with Cash Buyers
One of the biggest challenges when selling a home is the lack of clarity during the transaction process. Traditional real estate deals often come with hidden fees, commissions, and unexpected costs that can leave homeowners feeling anxious. In contrast, cash house buyers near me, including Central City Solutions, offer straightforward and transparent proposals. When you agree on a price, that’s the exact amount you’ll see at closing—no surprises.
In Ohio, the average commission rate for real estate agents is around 5-6% in 2025. This can really cut into what sellers take home. Plus, there are often additional costs like inspection fees and repair expenses that can pile up quickly. Cash house buyers near me handle all the paperwork and logistics, making the whole experience hassle-free and free from unexpected charges.
This kind of transparency is crucial, especially for those in urgent situations. When you’re selling a home quickly, you want to focus on your next steps without worrying about hidden financial burdens. Cash house buyers near me relieve that pressure, enabling sellers to confidently manage their transactions, knowing they’ll receive the full agreed amount without any hidden fees.
Clients who have worked with Central City Solutions share their positive experiences, often highlighting the speed and ease of the process. Offers are typically based on the property’s current market value, minus any necessary repairs, ensuring sellers receive a fair and clear proposal. This clarity is even more important now with the new FinCEN rule taking effect on December 1, 2025, which requires detailed reporting on residential property transactions, underscoring the need for transparency in real estate dealings.
Quick Closings: Sell Your Home in Days, Not Months
Selling your home can be a stressful experience, especially when time is not on your side. Cash house buyers near me can often finalize a property sale in as little as seven days. That’s much faster than the months it usually takes for traditional home sales. This quick closing process is a real lifesaver for homeowners who are facing financial difficulties or need to move quickly, especially when they seek cash house buyers near me, allowing them to transition without the headache of unnecessary delays.
These days, more people are leaning towards cash transactions. Economic shifts and the need for quick solutions are driving this trend. For instance, cash house buyers near me can make offers within a day, with closing periods ranging from one week to three weeks. This makes cash house buyers near me an attractive choice for sellers facing urgent situations.
Real estate specialists note that cash transactions eliminate the uncertainty tied to buyer financing. This means a more direct and efficient selling experience. By opting for cash house buyers near me, homeowners can sidestep the lengthy processes of traditional sales, ensuring a smoother shift to their next chapter. You don’t have to handle this all yourself; there are options that make selling your home easier.

Flexible Closing Dates: Tailor Your Sale to Your Timeline
Cash house buyers near me offer great flexibility in choosing closing dates that fit the seller’s needs. We understand that every homeowner’s situation is different, especially for those facing foreclosure. Whether you need a quick closing to ease financial pressure or prefer a longer timeline for a smoother transition, we have a wide network of cash house buyers near me and real estate agents ready to help you. This adaptability is a significant advantage over traditional transactions, where timelines can be disrupted by market conditions and buyer financing complexities.
Our commitment to customer satisfaction shines through in our clients’ experiences. They’ve successfully navigated their home transactions with our support, allowing them to focus on what matters most while we handle the details. You don’t have to tackle this all on your own. With us, you’ll find a simple, reliable path forward.
Sell As-Is: No Repairs Needed with Cash Buyers
Selling a home can be tough, especially when it comes to repairs and renovations. For many homeowners, particularly those with inherited properties, the thought of spending thousands on fixing up a house can be overwhelming. In Ohio, it’s common for vendors to face repair costs around $15,000 before even selling. Often, there’s no guarantee that these expenses will be recouped in the sale. Choosing to sell as-is can help you avoid these costs and the stress of managing repairs.
Here’s what usually happens: selling a home in its current condition can speed things up significantly. Real estate experts note that transactions can wrap up in as little as 10 days. This quick turnaround is vital for those dealing with financial pressures or tight timelines. Cash house buyers near me are often more willing to purchase homes as they are, allowing sellers to move forward without the burden of renovations.
For families sorting through inherited properties, selling as-is simplifies the process and eases emotional and financial strain. Being upfront about the property’s condition builds trust with buyers, paving the way for a smoother transaction. Overall, this selling option not only provides quick financial relief but also lets homeowners focus on what comes next, free from the delays and uncertainties of traditional sales.

Stress-Free Selling: Peace of Mind with Cash Offers
Selling a home can feel overwhelming. It’s a big change, and the stress can pile up quickly. At Central City Solutions, we get that every situation is different. That’s why we don’t offer cookie-cutter solutions. We connect you with a network of real estate investors, contractors, and agents to create a selling plan that fits your unique needs. Our goal is simple: 100% customer satisfaction. We want you to feel supported every step of the way.
When life throws a curveball, like needing to move for a job or dealing with an inherited property, it can add urgency to the selling process. In fact, over 25% of homeowners in 2024 reported life events as their main reason for selling. Cash offers can take a lot of the stress out of traditional sales, making the experience smoother and less anxiety-inducing.
Psychologists say that selling a home can be emotionally taxing, especially for those with strong memories tied to the place. Cash house buyers near me help to ease that burden by creating a low-pressure environment. You don’t have to worry about repairs or showings. For example, Mary, a widow from Arkansas, found relief when she sold her house as-is to a local buyer in just over a week through Central City Solutions. She was able to move on without the hassle of fixing up her home.
That’s why many sellers view cash house buyers near me as a less stressful option. It allows them to move forward with confidence and speed. You don’t have to handle this all yourself — we’re here to help you navigate the process with ease.

Reliable Offers: Trustworthy Cash Buyers in Your Area
Selling your home can be a tough situation, especially if you need to find cash house buyers near me and move quickly. Homeowners often feel overwhelmed by the process and unsure of who to trust when searching for cash house buyers near me. That’s where reputable firms like Central City Solutions come in. They’re known for their reliability and effectiveness in the Columbus market.
Many property owners—over 80%—turn to reviews when choosing buyers. Positive testimonials are crucial, as they provide reassurance and reflect the experiences of others. Sellers want to feel confident in their decisions, and these reviews help with that.
Real estate experts highlight the importance of dependability in financial transactions. It’s essential to collaborate with cash house buyers near me who have a proven track record of trustworthiness. Central City Solutions exemplifies this trust, offering clear processes and fair financial proposals. This transparency reinforces their reputation as a preferred choice for homeowners looking to sell quickly and efficiently to cash house buyers near me.
You don’t have to handle this all yourself. With the right support, you can move on with less hassle. No cleaning. No repairs. Just a fair offer.

No Commissions: Keep More Money in Your Pocket
Selling your home can be tough, especially when you think about the costs involved. One of the biggest challenges is the commissions that come with traditional real estate deals. In Ohio, many sellers face these expenses, which can eat into their profits. By choosing cash house buyers near me, homeowners can retain more of their hard-earned money, making the entire process more rewarding.
Cash sales simplify everything. They free you from worrying about hidden fees and commissions that often come with real estate agents. This means you can focus on moving forward, whether that’s recovering financially or exploring new opportunities. Plus, cash buyers often cover closing costs, which can further increase what you take home.
Financial advisors often point out that avoiding those commissions can lead to real savings. For instance, selling to cash house buyers near me can be a lifesaver for homeowners facing foreclosure, as it provides a quick and affordable way out while easing the stress of monthly payments and potential credit damage.
In short, the benefits of selling to cash house buyers near me are clear:
- Lower costs
- Faster transactions
- More money in your pocket
You don’t have to handle this all yourself — there’s a straightforward path forward.

Convenient Process: Simplifying Home Sales with Cash Buyers
Selling to cash house buyers near me can simplify the process significantly for homeowners. From the moment an initial offer is made, everything flows smoothly, allowing sellers to navigate the transaction without hassle. This is particularly helpful for those in urgent situations, like job relocations or financial difficulties, enabling them to sell their homes quickly and efficiently.
Transactions with cash house buyers near me can often wrap up in as little as seven days—much faster than the typical 60 to 90 days for conventional home sales. This quick turnaround is vital for homeowners needing immediate solutions. Cash house buyers near me eliminate the need for showings, inspections, and lengthy negotiations, making the entire selling process more straightforward.
Many homeowners have successfully sold their properties as-is, without the stress of repairs or cleaning. This lets them focus on their next steps. For example, a widow sold her family home in just over a week, freeing herself from the worries that come with traditional sales.
Real estate experts note that cash house buyers near me simplify the selling experience, providing clarity and control. Cash house buyers near me create a low-pressure environment with fewer contingencies and a commitment to closing, which stands in stark contrast to the complexities of conventional methods. This approach not only saves time but also eases the stress often tied to selling a home, making it an ideal choice for those who are cash house buyers near me and need a swift and hassle-free transaction.
To increase the chances of a quick sale, homeowners should consider:
- Pricing their property competitively
- Enhancing curb appeal
- Decluttering their space
These strategies can attract more buyers and facilitate a faster transaction. Testimonials from satisfied clients highlight the effectiveness of working with Central City Solutions, reinforcing the advantages of choosing cash house buyers near me for a smooth selling experience.

Conclusion
Selling a home can feel overwhelming. Many people face stress and uncertainty during this process, especially when time is of the essence. That’s where cash house buyers come in. Choosing local cash buyers can turn a typically daunting experience into a straightforward one. They offer quick sales, require no repairs, and provide transparent transactions, allowing homeowners to move forward with confidence.
Throughout this article, we’ve discussed the key benefits of selling to cash house buyers. These include:
- Avoiding foreclosure
- Eliminating hidden fees
- Offering flexible closing dates
You can even sell your home as-is, which means less hassle for you. The ability to close in as little as seven days is especially appealing for those dealing with urgent financial situations or unexpected life changes.
In short, the importance of cash house buyers is clear. By choosing this option, homeowners gain not just efficiency and simplicity but also a reliable partner in their selling journey. If you’re thinking about selling your home, consider exploring the advantages of cash offers. This decision can lead to a smoother transition and greater financial relief. Reaching out to trusted cash buyers can help you navigate the selling process with ease and open doors to new opportunities ahead.
Frequently Asked Questions
What services does Central City Solutions provide for home sellers?
Central City Solutions offers fast cash offers for homeowners looking to sell their properties quickly and hassle-free. They provide a fair monetary offer within 24 hours of receiving property details, allowing homeowners to avoid repairs and lengthy showings.
How quickly can I sell my home with Central City Solutions?
Homeowners can successfully close their sales in as little as seven days, making Central City Solutions a trusted choice for those needing a quick selling process.
How does Central City Solutions help homeowners facing foreclosure?
Central City Solutions facilitates quick cash transactions that allow homeowners to settle debts and avoid the long wait typical of traditional sales. Selling quickly can help mitigate the risk of credit score damage due to foreclosure.
What are the benefits of selling to a cash buyer?
Selling to a cash buyer allows homeowners to avoid hidden fees, lengthy processes, and the stress associated with traditional real estate transactions. It provides immediate financial relief and the opportunity to choose a closing date.
Are there any hidden fees when selling to Central City Solutions?
No, there are no hidden fees with Central City Solutions. The amount agreed upon is the exact amount received at closing, ensuring a transparent transaction without unexpected costs.
How does Central City Solutions ensure transparency in their transactions?
Central City Solutions provides straightforward proposals without hidden fees or commissions. They handle all paperwork and logistics, allowing sellers to focus on their next steps without worrying about financial surprises.
What should I expect in terms of the cash offer?
Offers from Central City Solutions are typically based on the property’s current market value, minus any necessary repairs, ensuring that sellers receive a fair and clear proposal.
Why is transparency important in real estate transactions?
Transparency is crucial, especially for sellers in urgent situations. It allows homeowners to confidently manage their transactions, knowing they will receive the full agreed amount without hidden financial burdens. This is particularly relevant with new regulations requiring detailed reporting on residential property transactions.