Overview
Selling your home can be a stressful experience, especially when time is of the essence. Columbus homeowners often face challenges that add pressure to this process. Whether it’s a job relocation, managing an inherited property, or dealing with unexpected expenses, the urgency can feel overwhelming.
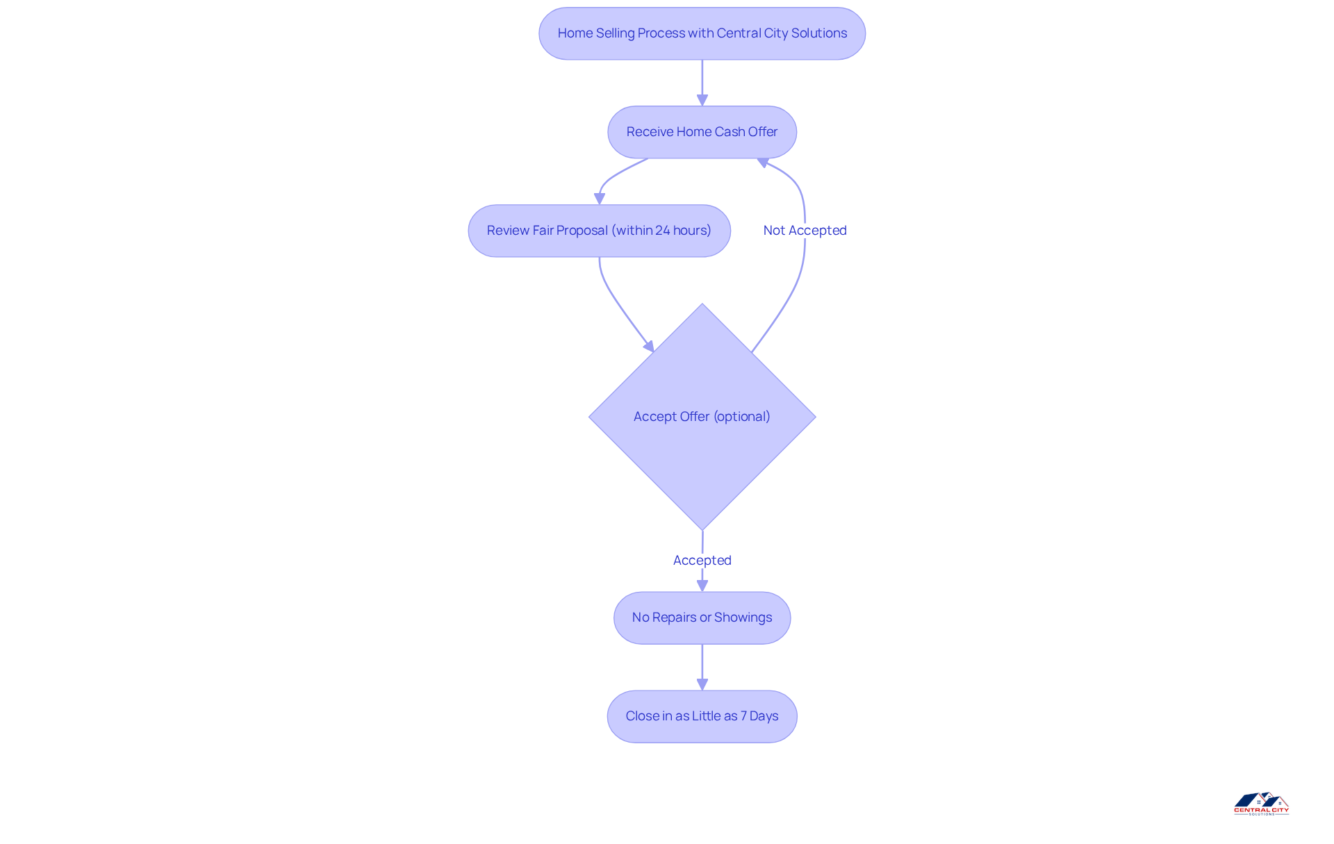
That’s where cash offers come in. They provide a quick, straightforward solution. You can receive an offer within 24 hours, without the hassle of hidden fees or the need for repairs. This means you can sell your home as-is, making it a less burdensome alternative to traditional sales.
Imagine not having to worry about cleaning or fixing things up. Just a fair offer, and you can move on with your life. Cash offers streamline the selling process, allowing you to focus on what matters most during a challenging time. You don’t have to handle this all yourself; there are options that can help you move forward with less hassle.
Introduction
Selling a home can often feel overwhelming, especially when unexpected challenges arise, like job relocations or financial difficulties. For homeowners in Columbus, the idea of a quick cash offer can feel like a ray of hope. It offers a straightforward way to ease the burden of traditional sales. But what are the real benefits of choosing a cash offer, and how can it change the selling experience?
Let’s face it: selling your home quickly is no small feat. You might be dealing with a job move, an inherited property, or sudden expenses. These situations can add a lot of stress and uncertainty. That’s where cash offers come in. They not only provide financial relief but also pave the way for a smoother transition into the next chapter of your life.
You don’t have to navigate this alone. A cash offer simplifies the process, allowing you to move forward without the hassle of repairs or showings. It’s about finding a reliable path that respects your time and needs. No cleaning. No repairs. Just a fair offer. This approach can truly transform your selling experience.
Central City Solutions: Fast Cash Offers for Homeowners in Columbus
Selling your home quickly can feel overwhelming, especially when life throws unexpected challenges your way. Whether it’s a job relocation, financial difficulties, or even foreclosure, the pressure to sell can add significant stress. That’s where Central City Solutions steps in. With over 15 years of experience, we’re here to make the process easier for homeowners in Columbus, Ohio.
You can expect a fair monetary offer within just 24 hours. This means you can move forward without the lengthy listing periods and costly repairs that usually come with traditional home sales. Imagine finalizing your deal in as little as 7 to 14 days — that’s a relief when you’re in a tight spot.
Many homeowners have successfully navigated their financial challenges by choosing direct sales. We provide offers that reflect current market trends, all without the hassle of repairs or viewings. Plus, our process is transparent — no hidden fees or commissions. You can focus on your next steps with confidence.
In a competitive market like Columbus, where nearly one-third of transactions are liquid sales and the median home price hovers around $290,000, getting a quick cash offer can truly make a difference. We pride ourselves on offering a hassle-free experience, allowing you to sell your home as-is and transition smoothly into your next chapter. Just remember, monetary offers typically range from 30% to 70% of your home’s value, so it’s good to keep that in mind as you consider your options.
Our satisfied clients have shared how we’ve helped them meet their selling goals with ease. We understand the real reasons you need to sell fast, and we’re here to help you through it all — no pressure, just a fair offer.

Quick Closing: Enjoy a Hassle-Free Sale in as Little as 7 Days
Selling your home quickly can be a real challenge, especially if you’re facing financial pressures or need to relocate for work. It’s stressful to think about the lengthy process of traditional real estate sales, which often come with high fees and long waiting times. You might worry about your home sitting on the market for months or even falling through at the last minute.
That’s where we come in. By accepting a home cash offer from our firm, you can close the sale in as little as seven days. This quick turnaround means you can move forward with your life without unnecessary delays. We handle all the details, from paperwork to closing costs, so you can focus on your next steps.
To help speed things along, it’s important to:
- Price your home competitively
- Have your documents ready
This proactive approach not only increases your chances of a fast sale but also aligns with the reliable services we provide. We’re here to make this process as smooth as possible, because you deserve to move on without hassle.
Cost Savings: Eliminate Commissions and Repair Expenses
Selling a home can be tough. Traditional methods often come with high costs, like agent commissions and unexpected repair bills. This can add a lot of stress, especially if you’re in a hurry to move for a job or dealing with an inherited property.
That’s where we come in. With a monetary proposal from the central town organization, you can eliminate these expenses entirely. You can sell your home as-is, without worrying about costly repairs or renovations that can weigh you down financially.
Central City Solutions offers a straightforward, hassle-free way to get a home cash offer and sell your home quickly. There are no hidden fees or commissions. In fact, you can receive a fair home cash offer within 24 hours and finalize the sale in as little as seven days. You don’t have to handle this all yourself — we’re here to help you move on with less hassle.

Simplified Process: No Inspections or Appraisals Required
Selling your home can be a real challenge, especially when you are looking for a home cash offer and need to do it quickly. The stress of inspections and appraisals can add unnecessary delays, making the whole process feel overwhelming. That’s where Central City Solutions comes in. We help you skip those steps, allowing for a smoother and faster transaction.
With monetary sales, you can often close within 7 to 14 days. That’s much quicker than the usual 60 to 90 days for traditional sales. This speed is crucial for those facing urgent situations, like foreclosure or job relocation. You don’t have to handle this all yourself; we’re here to help you move on with less hassle.
To make the most of a monetary sale, consider:
- Pricing your property competitively
- Enhancing its curb appeal
You can sell your home as-is for a home cash offer, without the burden of repairs or preparations, allowing you to focus on what’s next in your life. In fact, 34% of U.S. home sales were outright purchases in 2024, showing a growing acceptance of direct offers in the market. No cleaning. No repairs. It’s just a fair home cash offer.

Transparency: No Hidden Fees or Surprises with Cash Offers
A tough situation can arise when selling your home, but a home cash offer can make it easier. Many homeowners worry about hidden fees or unexpected costs that can complicate the process. This uncertainty can add unnecessary stress, especially if you’re looking to sell quickly for a home cash offer due to a job move, an inherited property, or financial challenges.
That’s where Central City Solutions comes in. We prioritize transparency, ensuring that you fully understand the terms of your financial offers. With our commitment to quick home sales in Columbus, Ohio, our home cash offer ensures that you can rest assured there are no concealed fees, commissions, or surprises waiting for you at closing.
Our approach allows you to make informed decisions without the hassle. Many of our clients have expressed how relieved they felt knowing our process was straightforward and clear. We’re here to help you navigate this journey with ease, and our FAQs address common questions homeowners have about a home cash offer, reinforcing our dedication to transparency and support throughout the selling process.
Emotional Relief: Reduce Stress from Urgent Selling Situations
Selling a home can be a tough experience, especially if you’re facing urgent issues like foreclosure or job loss. It’s stressful. That’s where choosing a home cash offer from Metropolitan Services can really help ease that burden. Many of our clients have shared how our personalized approach guided them through their unique situations.
When you sell a home the traditional way, it can feel overwhelming. You might have to deal with repairs, showings, and long negotiations. This can add to your stress, especially when you just want to move on. Research shows that quicker sales can lead to better mental health, as homeowners are less weighed down by uncertainty and financial strain.
A home cash offer simplifies the process. They eliminate lengthy negotiations and financing issues by offering you a reliable home cash offer. You can feel secure knowing that you won’t face hidden fees or surprises. Our clients appreciate the home cash offer, which provides them with the freedom to choose their closing date, making everything easier.
Psychologists point out that reducing stress during transitions is crucial. A straightforward selling process can really boost your emotional well-being. With us handling all aspects of the sale, you can focus on what comes next, whether that’s a new job or a fresh start. You don’t have to handle this all yourself. Let us help you enjoy a smoother transition into new opportunities ahead.

Flexible Closing Dates: Tailor Your Sale to Fit Your Timeline
Selling your home can be a real challenge, especially when life throws unexpected changes your way. Whether it’s a job relocation, dealing with an inherited property, or facing financial hurdles, the pressure to sell quickly can add a lot of stress. Many sellers find themselves overwhelmed by the traditional process, which often comes with delays and uncertainty.
That’s where we come in. Our organization offers homeowners the flexibility of choosing their closing dates. This means you can pick a schedule that fits your unique needs — whether you need a quick sale or prefer a bit more time to sort things out. Research shows that a lot of sellers value this flexibility, as it makes the selling experience much smoother.
Imagine being able to choose a closing date that works for you. It can take a load off your mind and help ensure that your sale aligns with your life changes. This approach not only makes things easier but also helps you transition without the usual hassles of traditional real estate transactions.
By focusing on adaptability and providing a home cash offer quickly, we aim to be a dependable partner for homeowners who are looking to sell their properties on their terms, particularly in urgent situations like foreclosure. You don’t have to handle this all yourself; we’re here to help you move forward with less hassle.

Legitimacy: Trustworthy Cash Buyers for Your Home
Selling your home can be a stressful experience. Homeowners often face uncertainty, whether it’s needing to move for a job, dealing with an inherited property, or managing unexpected expenses. It’s tough to know who to trust in this situation.
That’s where we come in. Property owners can confidently choose us for a home cash offer as their cash buyer. We have a solid reputation for reliability in the Columbus market, backed by numerous positive reviews. Our 5.0-star rating reflects our commitment to customer satisfaction. Sellers want a genuine buyer who understands their needs, and we’re here to help.
We know every homeowner’s situation is unique. By connecting with a network of real estate investors, contractors, and agents, we offer tailored solutions that make selling your home easier. You won’t have to worry about repairs or hidden fees. Our focus on integrity and transparency means you can navigate the selling process without added stress.
Establishing trust with home sellers is crucial. We’ve built that trust through our straightforward methods and commitment to fair financial proposals. Our emphasis on personalized service and client support makes us a favored choice for those looking for a quick and reliable home cash offer. You don’t have to handle this all yourself — we’re here to make it easier for you.
Fair Offers: Receive Competitive Cash Proposals for Your Home
Selling your home can be a daunting task, especially if you need a home cash offer to do it quickly. Many homeowners face challenges like foreclosure or unexpected expenses that make it difficult to wait for a home cash offer. In today’s market, where all-cash buyers make up about 32% of sales, the pressure is on to find a fast, hassle-free home cash offer.
That’s where we come in. With over 15 years of experience in the Columbus real estate market, our firm offers fair and competitive monetary proposals that truly reflect your property’s worth. We understand how important it is for you to feel confident in the offers you receive. Our goal is to build trust and help you evaluate your options thoughtfully.
We specialize in providing equitable home cash offers without the need for repairs or hidden fees. This means you can sell your home without the usual stress and uncertainty. Market analysts, like realtor Jeffrey McManamon, note that the rise of monetary investors in the Midwest is changing how homes are sold. It’s vital for sellers to grasp the competitive nature of these offers.
By offering transparent and prompt proposals, we position ourselves as a reliable choice for homeowners looking for a home cash offer to navigate the complexities of selling their homes efficiently. You don’t have to handle this all yourself. Let us make the process simpler for you, so you can move on with less hassle.

Convenience: Experience a Streamlined Home Selling Journey
Selling a home can be a real challenge, especially when life throws unexpected situations your way. Whether it’s a job relocation, dealing with an inherited property, or facing financial pressures, the traditional selling process can feel overwhelming. That’s where Central City Solutions comes in to help you move forward with less hassle.
From the moment you receive a home cash offer, the process is designed to be straightforward. You can expect a fair proposal within 24 hours, with no obligation to accept. This transparency means you can focus on your next steps without the stress of repairs, showings, or long negotiations. It’s no wonder that 44% of sellers prefer this smoother, faster approach.
Central City Solutions takes care of all the paperwork and logistics, so you won’t encounter hidden fees or surprise costs. This is especially important for those who need to sell quickly, like those facing foreclosure or urgent job moves. With a home cash offer, you could close in as little as seven days, providing a quick solution to your selling needs.
Many of our clients have shared their relief at bypassing the complexities of traditional sales. They appreciate knowing their needs are prioritized, which brings peace of mind. In a market where 40% of sellers found the process more expensive than expected, Central City Solutions stands out by offering a simple, efficient alternative that empowers you to move on confidently.
No cleaning. No repairs. Just a fair offer. Let’s make this process easier together.

Conclusion
Selling a home can often feel like an uphill battle, especially when life throws urgent changes or financial pressures your way. But opting for a cash offer can turn this daunting experience into something manageable. Central City Solutions is here for Columbus homeowners, offering quick, fair, and hassle-free cash offers. This means you can move forward without the usual burdens of traditional home sales.
Here’s what usually happens: homeowners face significant costs—commissions, repairs, and the stress of a drawn-out process. This can add up quickly, making the situation feel overwhelming. Choosing a cash offer can save you money and provide emotional relief. You can rest easy knowing there are options that truly prioritize your needs. With cash offers, there are no hidden fees or surprises, and you have the flexibility to choose closing dates that work for you.
Ultimately, embracing a home cash offer not only reduces stress but also empowers you to take charge of your selling journey. For those in Columbus facing urgent situations, Central City Solutions offers a reliable path to a swift and seamless transition. The time to explore this opportunity is now—take the first step toward a simplified selling experience that respects your peace of mind and future.
Frequently Asked Questions
What is Central City Solutions and how do they help homeowners in Columbus?
Central City Solutions is a company with over 15 years of experience that provides fast cash offers for homeowners in Columbus, Ohio. They aim to simplify the selling process, especially for those facing challenges like job relocation or financial difficulties.
How quickly can I receive an offer for my home?
You can expect a fair monetary offer within just 24 hours of contacting Central City Solutions.
What is the typical timeline for closing a sale with Central City Solutions?
You can finalize your home sale in as little as 7 to 14 days, allowing for a quick transition without the lengthy processes associated with traditional home sales.
Are there any fees or commissions involved in the selling process?
No, Central City Solutions operates with a transparent process that includes no hidden fees or commissions. You can sell your home as-is without worrying about additional costs.
How does the cash offer compare to my home’s market value?
Monetary offers typically range from 30% to 70% of your home’s value, reflecting current market trends.
What advantages does a cash offer provide for sellers?
Cash offers allow homeowners to avoid lengthy listing periods, costly repairs, and the stress of viewings, making the selling process much easier and more straightforward.
What should I do to prepare for a quick sale?
To help speed up the process, you should price your home competitively and have your documents ready.
Can I sell my home in its current condition?
Yes, Central City Solutions allows you to sell your home as-is, eliminating the need for repairs or renovations.
How does Central City Solutions support clients during the selling process?
They handle all the details, including paperwork and closing costs, ensuring a smooth and hassle-free experience for the seller.